驗證介紹

A A A

基本資料

IC是加拿大工業部Industry Canada的簡稱,作為政府機構規定了類比和數位終端設備的檢測標準,負責電子電器產品進入加拿大市場的驗證事務,規定進口電子產品必須通過的有關EMC的驗證。其負責產品大致為廣播電視設備、資訊技術設備、無線電設備、電信設備、工科醫設備等,與美國FCC相似,IC目前只有在電磁干擾上做限制。
加拿大創新科學與經濟發展局驗證工程局為加拿大的無線電設備和終端設備註冊服務提供驗證服務。

類型

安規相關項目
強制性驗證項目
聯合國永續發展目標
3健康與福祉
12責任消費及生產

相關網頁

規範內容

適用產品

  1. 燈具類lamps and lanterns
  2. 信息技術及週邊information technology and the surrounding
  3. 音視頻產品audio and video products
  4. 機械類產品mechanical products

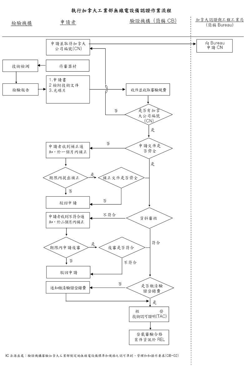
驗證申請流程

註冊時間:提交數據之後可能需要30天才能獲得驗證通知

申請所需文件

  1. 申請書
  2. 標籤樣式
  3. 標籤位置
  4. 外部照片
  5. 內部照片
  6. 操作說明
  7. 方塊圖
  8. 線路圖
  9. 測試報告
  10. 使用手冊
  11. DOC宣告信
  12. 保密協議

驗證單位

臺灣獲得認證可進行驗證之機構:
BUREAU VERITAS

驗證費用

取得效益

具有無線電功能之產品取得此驗證後可進入加拿大市場

諮詢標章

回 頂 部